Demo for all workflows #2
Merged
Add this suggestion to a batch that can be applied as a single commit.
This suggestion is invalid because no changes were made to the code.
Suggestions cannot be applied while the pull request is closed.
Suggestions cannot be applied while viewing a subset of changes.
Only one suggestion per line can be applied in a batch.
Add this suggestion to a batch that can be applied as a single commit.
Applying suggestions on deleted lines is not supported.
You must change the existing code in this line in order to create a valid suggestion.
Outdated suggestions cannot be applied.
This suggestion has been applied or marked resolved.
Suggestions cannot be applied from pending reviews.
Suggestions cannot be applied on multi-line comments.
Suggestions cannot be applied while the pull request is queued to merge.
Suggestion cannot be applied right now. Please check back later.














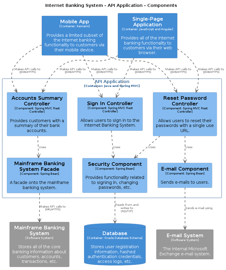
This PR introduce a change in
docs/workspace.dslin order to trigger actions.Both actions are configured for this PR.
sebastienfi/structurizr-gen-images@v1added a commitchores(C4 diagrams): Update Structurizr diagrams which contains the diagram images.sebastienfi/structurizr-pr-comment@v1created a comment with the diagrams.