-
Couldn't load subscription status.
- Fork 634
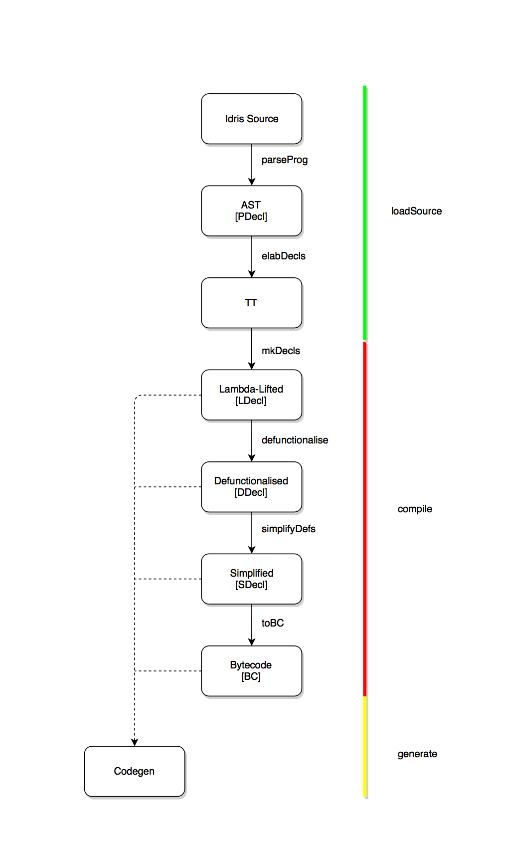
Idris Compilation Pipeline
Niklas Larsson edited this page Sep 18, 2015
·
1 revision
Binary Packages
Tool Support
Community
- Libraries, available elsewhere
- Idris Developer Meetings
- The Zen of Idris
- Non English Resources
Development
